Benvenuto sul sito della Corte di Appello

Corte di Appello - Ministero della Giustizia

Corte di Appello
Ti trovi in:

Organigramma

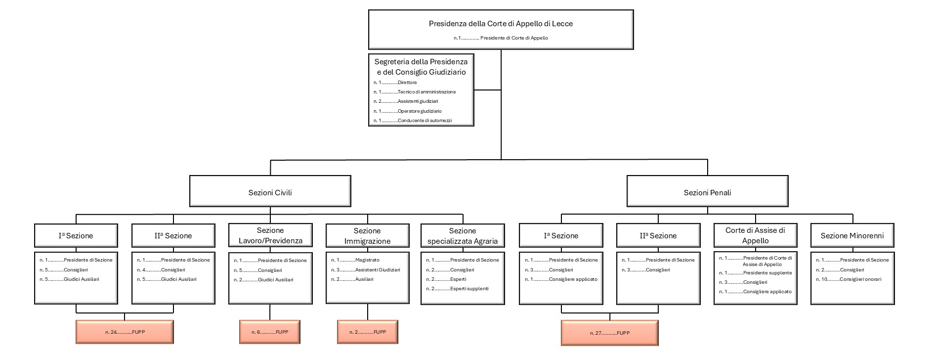
ORGANIGRAMMA DEL PERSONALE DI MAGISTRATURA DELLA CORTE D'APPELLO DI LECCE

Organigramma magistrati.jpg

 
 

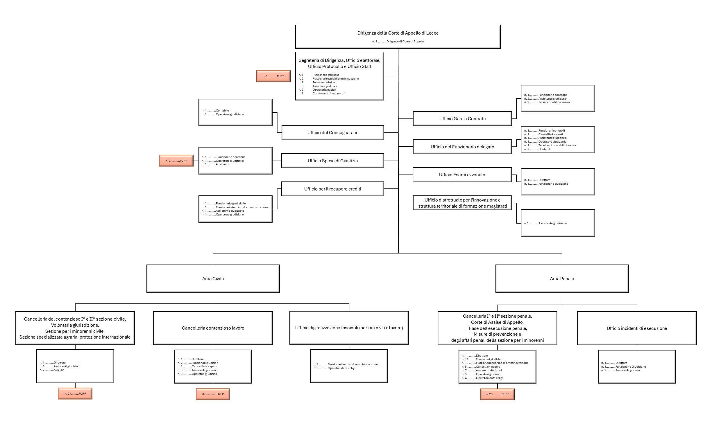
ORGANIGRAMMA DEL PERSONALE AMMINISTRATIVO DELLA CORTE D'APPELLO DI LECCE

Organigramma amministrativi.jpg

Torna a inizio pagina Collapse